Экономика » Теория » Экономический рост: Нобелевская премия 2018 года и уроки для России

Экономический рост: Нобелевская премия 2018 года и уроки для России

Рубрика - Теория

Замулин О.А.
Сонин К.И.


В 2018 г. Нобелевскую премию по экономике получили Пол Ромер из Нью-Йоркского университета и Уильям Нордхаус из Йельского университета за исследования долгосрочного экономического роста. Прежде премию за эту тему более 30 лет назад, в 1987 г., получил Роберт Солоу. Такой длительный перерыв не случаен. Современная теория экономического роста пережила два периода бурного развития. Первый пришелся на 1950 — 1960-е годы, когда была создана теория экзогенного экономического роста, представленная моделью Солоу, моделью Рамсея и моделью перекрывающихся поколений. После двух десятилетий затишья в этой области экономической науки в 1980-х годах наступил второй период, когда появилась теория эндогенного экономического роста, которая в последующие десятилетия разветвилась еще на несколько подразделов.

Экономический рост — стабильное увеличение производства и потребления из года в год — в странах — лидерах мирового развития оказался одним из самых устойчивых феноменов последних столетий и предметом постоянного интереса экономистов1. Современные теории «первого поколения», объясняющие феномен роста, представлены в моделях экзогенного роста. В модели Солоу, составляющей фундамент теории роста, подушевой продукт растет за счет инвестиций в основной капитал и соответствующего увеличения капитальных мощностей на одного работника до достижения стационарного состояния, в котором ВВП на душу населения постоянен, а ВВП страны может расти только за счет роста населения. Производительность труда в такой модели объясняется, в первую очередь, капиталовооруженностью, то есть количеством мощностей на одного работника. Небольшая модификация этой теории позволяет учитывать экзогенный «технический прогресс» — в этом случае подушевой ВВП в стационарном состоянии растет со скоростью технического прогресса. Простейшее предсказание этой модели — конвергенция подушевого ВВП: страны с более низким уровнем производительности труда должны расти быстрее и в итоге догонять страны — лидеры экономического развития. И это простейшее предсказание, казавшееся таким реальным в 1960 г., к 1980-м годам стало вызывать сомнения: развитые страны росли быстрее, чем страны «догоняющего развития».

Непригодность моделей «первого поколения» для объяснения современного экономического роста хорошо видна из рисунка 1. Приведены данные для США и 12 стран Западной Европы, лидеров экономического развития на протяжении последних двух столетий. Начальные значения нормализованы к 1 в нулевом году нашей эры; по вертикальной оси отложены логарифмы показателей, то есть наклон каждой кривой равен темпу роста. Во-первых, из графика видно, что до 1800 г. подушевой продукт практически не менялся, быстрый рост начался только в XIX в. Если бы темпы роста ВВП на душу населения были постоянными, как следует из модели Солоу, — скажем, на уровне 2%, показателе последних десятилетий, то показатель ВВП на душу населения в 2000 г. был бы больше показателя 1-го года в 500 млн раз, а не в 64 раза. Иными словами, темпы роста увеличились. Во-вторых, в модели с постоянным экзогенным темпом технического прогресса увеличение темпов роста населения должно было привести к уменьшению темпов роста подушевого ВВП, а на графике видно, что этого не произошло. Иными словами, технический прогресс ускорился.

Экономический рост 0-2000

Модели экзогенного роста не могли объяснять наблюдаемые факты из-за предположения об убывающей отдаче от основных факторов производства, в том числе капитальных мощностей и труда. Действительно, едва ли есть отрасль, в которой не наблюдалось бы снижения отдачи при достижении некоторого уровня капитала. Ключевая идея теорий второго поколения состояла в том, что навыки и технологии, создаваемые в одной отрасли, передаются в другие, и, таким образом, отдача от инвестиций в инновации перестает быть убывающей для экономики в целом.

Нордхаус проиллюстрировал основную идею эндогенного роста следующим простым примером (Nordhaus, 1997). С 38 000 г. до и. э. до 1750 г. «цена света» упала примерно на 17% в реальном выражении: человечество перешло от сжигания животного или растительного жира к использованию кунжутного масла. Использование свечей и китового жира снизило цену еще на 87% к началу XIX в. (темпы снижения реальной цены составляли примерно 0,06% в год). Между 1800 и 1900 гг. цена света падала в 38 раз быстрее — на 2,3% в год, — это было связано с появлением ламп накаливания. А в XX в. цена падала в среднем на 6,3% в год, в 2,5 раза быстрее! И эти технологии, разработанные в каждом случае отдельными индивидами или фирмами, быстро распространялись и использовались всеми.

Существенный вклад в теорию эндогенного роста внесли и другие титаны экономической науки, получившие Нобелевские премии за другие достижения. К. Эрроу в 1962 г. сформулировал важную концепцию «обучения в процессе производства», которая позволяла преодолеть убывающую отдачу. Хотя модель Эрроу стала основной для теоретических работ Э. Шешински и эмпирических — Ц. Грилихеса в 1960 — 1970-е годы, ее важность была осознана только с появлением полноценной теории эндогенного роста в работах Ромера 1986 и 1990 гг. Р. Лукас получил Нобелевскую премию в 1995 г. за работы в области денежной политики («теорию рациональных ожиданий»), но его модель накопления человеческого капитала 1988 г., построенная на основе модели X. Узавы 1965 г., также стала фундаментальной для теории эндогенного роста.

Мы попытаемся показать роль нынешних лауреатов в эволюции научной мысли об экономическом росте. Будут кратко описаны теория экзогенного роста, появление теории эндогенного роста и научный вклад Ромера и Нордхауса. Мы также опишем направления дальнейших исследований, которые нам кажутся наиболее перспективными, и обсудим уроки этих теорий для современной России.

Теория экзогенного экономического роста

В теории экзогенного роста устойчивый экономический рост обусловлен не решениями, которые принимают экономические игроки, а экзогенно заданным научно-техническим прогрессом. В этом смысле данная теория не объясняет экономический рост, а скорее описывает его. Тем не менее многие важные уроки были усвоены благодаря таким моделям, поэтому они и сыграли (и до сих пор играют) важную роль в развитии макроэкономической мысли. Рассмотрим три основные модели.

Модель Солоу

Основоположником современной теории роста стал Солоу (Solow, 1957). До сих пор, благодаря своей комбинации простоты и насыщенности, модель Солоу рассматривается как базовая модель экономического роста в большинстве учебников экономики.

Суть модели предельно проста. Она описывает накопление капитальных мощностей в экономике, производящей продукт Y, из которого доля s сберегается и превращается в инвестиции, а доля 1 - s идет на потребление. Конечный продукт производится с использованием двух факторов производства — капитальных мощностей и рабочей силы. Если считать рабочую силу постоянной, то экономический рост может идти только за счет накопления капитальных мощностей, которое происходит в результате инвестиций.

(а) Модель Солоу, (б) Стационарное состояние и темпы роста в модели Солоу

Однако Солоу показал, что такой источник роста ограничен. Для этого нужно сделать одно очень логичное и важное предположение —  убывающий предельный продукт капитальных мощностей. При неизменной рабочей силе каждый дополнительный станок дает все меньший дополнительный продукт, ведь на нем элементарно некому работать. Таким образом, по мере накопления мощностей экономика растет, но затухающими темпами.

Однако еще хуже то, что капитальные мощности все время выбывают в результате износа и их необходимо восполнять, тратя на это долю инвестиций. По мере накопления мощностей эта доля все время растет, пока не станет равна 1. Тогда все инвестиции тратятся на восполнение огромного запаса постоянно выбывающих мощностей, и их прирост останавливается. Экономика лишается единственного источника роста и переходит в стационарное состояние.

Эта модель кажется предельно простой, зависящей от одного-единственного предположения — убывающего предельного продукта. Но удивительно, как много явлений можно объяснить с ее помощью. В первую очередь, она объясняет, почему многие развивающиеся (или просто бедные) страны растут быстрее, чем развитые. В бедных странах малый запас капитальных мощностей, поэтому при обилии рабочей силы эти мощности дают большую отдачу, а ресурсов на их восполнение пока тратится немного. Таким образом, даже один построенный завод сразу значительно увеличивает ВВП. Но по мере накопления мощностей отдача от них падает, а ресурсов на их поддержание в рабочем состоянии требуется все больше, поэтому экономика замедляется.

Солоу использовал эту модель для объяснения примеров быстрого роста, которые были у него перед глазами — послевоенных Германии и Японии, где капитальные мощности были разрушены и несколько десятилетий наблюдался очень быстрый экономический рост. Но далее та же логика была применена и к быстрорастущим странам Юго-Восточной Азии и Китаю. Фактически все примеры быстрого догоняющего развития основываются на одной логике: крестьяне переезжают из деревни в город и переходят от ручного труда к машинному. Пока незанятых крестьян много, этот ресурс дает огромный эффект, но со временем он затухает.

Та же логика может объяснить быстрый рост и последовавшую стагнацию в послевоенном СССР. Бурная индустриализация и урбанизация позволили советской экономике расти со скоростью 5-6% в год в 1950-60-е годы. Этому способствовало и высвобождение рабочей силы в деревне при вводе в строй современной сельскохозяйственной техники. Но по мере истощения свободной рабочей силы и роста расходов на содержание построенных мощностей советская экономика в середине 1970-х годов практически остановилась (см. таблицу).

Таблица

Темпы роста промышленного производства в СССР

1928—1940

1940—1950

1950—1960

1960—1970

1970—1975

1975—1980

1980—1985

1928—1985

5,8

2,2

5,7

5,2

3,7

2,6

2,0

4,2

Источник: Ofer, 1987.

Казалось бы, модель Солоу приводит к парадоксальному выводу, что экономический рост во всех странах должен остановиться. Но мы видим, что этого не происходит: в большинстве развитых стран рост составляет в среднем 2-3% в год. Чтобы объяснить этот факт, Солоу добавил в свою модель технический прогресс.

Технический прогресс необходимо было ввести конкретным образом: он должен был домножать рабочую силу, как будто ее со временем становится больше. В таком случае по мере технического прогресса та же рабочая сила может работать с большим количеством капитальных мощностей. Например, при появлении экскаватора работу, которую раньше выполняли несколько десятков человек, теперь может выполнить один экскаваторщик. Высвободившуюся рабочую силу можно перевести на другие участки работы. Такой технический прогресс позволяет уйти от проблемы убывающего предельного продукта и продолжить инвестировать в новые капитальные мощности.

Солоу за счет технического прогресса объяснил медленный рост в развитых странах и более быстрый рост в развивающихся странах, в которых, помимо прогресса, большой дополнительный эффект дает низкая капиталовооруженность (отношение капитальных мощностей к рабочей силе).

Модель Рамсея

Несмотря на силу модели Солоу она, как и любая модель, имеет много недостатков. И главный недостаток: в ней все задано экзогенно. Люди сберегают экзогенную долю дохода s, технический прогресс идет с экзогенно заданной скоростью, население, если растет, то тоже с некоей заданной скоростью. В некотором смысле можно сказать, что модель Солоу игнорирует экономическую науку — ведь эта наука о том, как люди принимают решения, преследуя некие цели. Все наблюдаемые явления, например экономический рост, в экономической науке считаются следствиями таких решений. Но в модели Солоу никто никаких решений не принимает, рост происходит сам по себе.

Поэтому неудивительно, что в последующих моделях была предпринята попытка сделать некоторые параметры эндогенными, и первым таким параметром стала норма сбережения. Какую часть дохода сберечь, а какую потратить на потребление — важнейшее решение любого индивида, поэтому такую оптимизационную задачу необходимо моделировать явным образом и добавлять в модель роста, чтобы лучше понять динамику инвестиций.

Первой моделью, ответившей на этот вызов, стала модель Рамсея, названная так в честь ученика Дж. М. Кейнса Ф. Рамсея, который работал над этой проблематикой еще в 1920-е годы (Ramsey, 1928). Современная версия модели была построена Д. Кассом и Т. Купмансом в 1960-е годы (Cass, 1965; ICoopmans, 1965).

Модель Рамсея—Касса—Купманса содержательно отличается от модели Солоу тем, что в ней норма сбережения устанавливается в каждый момент заново и индивиды принимают решение о норме, исходя из соображений максимизации своей полезности от потребления в течение всей жизни. Скажем, в бедной стране с низкой капиталовооруженностью отдача от капитала большая, поэтому индивиду выгодно пожертвовать текущим потреблением и больше сберечь, инвестировав в растущую экономику. Но с другой стороны, если индивид ожидает большие доходы в будущем, он, наоборот, сочтет логичным сберегать мало. Таким образом, суммарное воздействие на норму сбережения в общем случае неясно, но для каждого набора параметров его можно оценить.

Методологически модель Рамсея легла в основу современной макроэкономики, но с точки зрения понимания природы роста она не продвинула нас дальше, чем модель Солоу. С экзогенной или эндогенной нормой сбережения мы все равно попадаем в стационарное состояние, в котором дальнейший рост возможен только благодаря техническому прогрессу. Единственное отличие заключается в том, что оптимизирующее поведение индивидов приводит нас во вполне конкретное стационарное состояние, в котором ожидаемая жизненная полезность индивидов максимальна.

Модель перекрывающихся поколений

Другой способ сделать норму сбережения и, следовательно, инвестиции эндогенными предложил еще один нобелевский лауреат Питер Даймонд из Масачусетского технологического института (МТИ), разработав модель, в которой индивиды живут несколько периодов (Diamond, 1965). В простейшем случае периода жизни два: работоспособный возраст и пенсионный возраст. Поколения сменяют друг друга, в каждый период появляется новое молодое поколение, а предыдущее молодое поколение выходит на пенсию. Таким образом, в каждый момент в экономике живут два поколения людей. В первый период жизни индивиды зарабатывают деньги на существующих мощностях и откладывают часть заработка на пенсию. Эти деньги инвестируются в экономику, на них строятся дополнительные мощности, которые позволяют следующему молодому поколению заработать еще больше. Таким образом экономика растет, а норма сбережений определяется эндогенно из максимизацион-ной задачи индивида, который пытается поддерживать одинаковый уровень потребления в течение обоих жизненных периодов.

Модель Даймонда оказалась очень полезной во многих приложениях, например, при изучении пенсионных систем. Однако как модель роста она опять-таки не продвинула нас далеко. Ее логика в итоге все равно сводится к логике модели Солоу. При убывающем предельном продукте инвестиции каждого нового поколения имеют все меньший эффект, расходы на поддержание мощностей растут, а для обеспечения устойчивого роста требуется экзогенный технический прогресс.

Дальнейшие исследования экономического роста в 1970-х годах по-прежнему были сосредоточены на норме сбережения и поиске правильного способа ее моделирования. Но, как мы уже увидели, эти поиски не могли дать полноценный ответ на вопрос, откуда все-таки берется экономический рост, почему он отличается в разных странах. В результате тема экономического роста на два десятилетия потеряла популярность и ушла на второй план в ожидании некоего принципиального прорыва.

Теория эндогенного экономического роста: технический прогресс

Интерес к теории экономического роста снова проявился уже в 1980-е годы благодаря Ромеру. Он решил создать модель, в которой был бы устойчивый долгосрочный экономический рост без предположения об экзогенно заданном техническом прогрессе.

Самая элементарная модель, иллюстрирующая теорию Ромера, называется АК-моделью, так как в ней производственная функция задается простой формулой Y = АК, то есть выпуск равен производительности, умноженной на запас капитальных мощностей. В такой функции нет свойства убывающего предельного продукта, поэтому инвестиции создают новые мощности с постоянной скоростью, и пока эта скорость выше скорости выбытия капитала, выпуск будет расти. Чем больше норма сбережений в такой модели, тем выше скорость роста (рис. 3). Именно этот результат создает в такой модели эндогенный рост, зависящий от решений экономических игроков, а не заданный извне, как в моделях 1960-х годов.

Сравнительная статика в АК-модели

Однако хотя АК-модель дает эндогенный рост, она не может удовлетворить экономистов. Она неправдоподобна как с точки зрения своих предпосылок (нет производства, в котором сохранялась бы неубывающая отдача от масштаба в долгосрочной перспективе), так и с точки зрения выводов. Например, она противоречит тому факту, что значительная часть доходов в экономике — это трудовые доходы, которые просто игнорируются в модели. Эта модель представляет собой просто концептуальную иллюстрацию того, что модель эндогенного роста должна каким-то образом преодолеть ловушку убывающего предельного продукта.

Эндогенный технический прогресс

Ромер задался вопросом о том, как сделать эндогенным главный источник роста — технический прогресс. Ведь он не просто падает с неба, он так же, как и все остальное в экономике, есть результат решений и действий оптимизирующих игроков. А значит, его можно моделировать и анализировать явным образом. Как фирмы принимают решение об инвестициях в капитальные мощности, так они принимают решения и об инвестициях в инженерные разработки, стремясь максимизировать долгосрочную прибыль.

Казалось бы, логичным шагом было просто ввести в модель инвестиции в физический капитал и инвестиции в разработку технологий как два отдельных решения фирмы, в результате которых накапливаются оба фактора производства. Однако не все так просто. Классические модели не случайно вводили уровень технологий как экзогенный параметр. У технологий, в отличие от капитала, есть важное свойство — неконкурентность: они могут использоваться одновременно многими фирмами, они едины для всей экономики. Роль одной фирмы в формировании этих технологий ничтожна, в силу чего возникает классическая проблема безбилетника — фирма не будет тратить свои деньги на участие в исследовательских разработках, зная, что результат будет затем использован сразу многими фирмами. Она предпочтет воспользоваться изобретениями других.

В этом смысле технологии есть пример так называемого общественного блага, ключевым свойством которого можно считать неконкурентность. К общественным благам относятся, например, армия или полиция, так как они защищают не одного человека, а сразу все население, от врага или преступности. Однако чтобы какое-либо благо действительно было общественным, у него должно быть еще одно важное свойство — неисключаемость. Это свойство предполагает, что какого-то потребителя невозможно лишить возможности потреблять данное благо. Например, невозможно кого-то лишить защиты армии от врага или лишить возможности дышать общим воздухом. С другой стороны, автомагистраль, которая также является неконкурентным благом, не обладает таким свойством, потому что простой шлагбаум позволит пускать на нее только тех, кто заплатил за ее использование. Таким образом, автомагистраль или, скажем, парк могут быть как общественным, так и частным благом.

Вернемся к вопросу о технологиях. Главная идея Ромера заключалась в том, чтобы сделать их в модели временно исключаемыми2. Фирма, инвестирующая в новую технологическую разработку, временно получает монопольное право на ее использование. Это монопольное право гарантируется, например, секретностью, то есть в течение какого-то периода никто не может перенять технологию. Либо оно гарантируется формальным патентным правом, которое юридически запрещает другим фирмам копировать разработку данной фирмы. Но через какое-то время эта разработка становится всеобщим достоянием, повышая общий технологический уровень в экономике.

Модель теперь выглядит примерно так. Каждый период фирмы принимают решение о производстве и инвестициях в физический капитал и в исследования с учетом текущего уровня технологий, общего для всей экономики. Инвестиции в капитал просто дают этой фирме большие производственные возможности в будущем, как и в моделях 1960-х годов, но они также ограничены уменьшающимся предельным продуктом. Инвестиции в исследования также дают дополнительные возможности этой фирме, но они имеют и положительный внешний эффект — увеличивают суммарный уровень технологий в экономике на следующий период. В следующий период история повторяется, фирмы снова принимают решения об инвестициях и исследовательских разработках, но уже с учетом больших технологических возможностей. И у этого общего уровня технологий уже нет свойства убывающего предельного продукта, поэтому мы получаем устойчивый экономический рост.

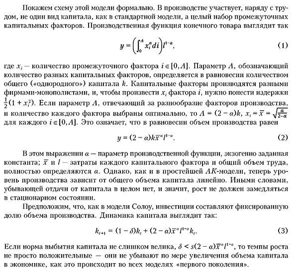
Чтобы описать эту логику, Ромер создал модель со множественными факторами производства, в которой изобретение нового фактора аналогично изобретению новой технологии.

Производственная функция

Производя новый промежуточный продукт («капитальный фактор»), фирма не только зарабатывает себе прибыль, но и продвигает технический прогресс — ведь в итоге чем больше факторов, тем больше производство. Следовательно, несмотря на временную монопольную власть, в модели Ромера и других моделях эндогенного роста технологии и организационные инновации в итоге остаются общественным благом. Даже если изобретение защищено патентом, часто сам факт появления нового продукта содержит важную информацию для конкурентов. (Например, появление планшетов iPad бесплатно передало конкурентам Apple дорогостоящую информацию о предпочтениях потребителей — какую конкретную комбинацию приложений и функциональности они предпочитают.) Однако для распространения информации необходимы благоприятные условия: работники должны относительно свободно переходить из фирмы в фирму (большинство организационных технологий передается, когда менеджер из одной фирмы переходит в другую) и из отрасли в отрасль, фирмы должны иметь возможность легко входить на рынок и быстро с рынка выбывать.

Пример трех стран, находившихся в одном и том же положении в 1960 г., но оказавшихся в трех разных мирах через 50 лет — Испании, Турции и Марокко (рис. 4) — иллюстрирует общие соображения, следующие из теории Ромера. Испания, перешедшая после падения военной диктатуры и перехода к демократическому развитию и, главное с точки зрения роста, к гораздо более открытому рынку, демонстрировала рекордно высокие темпы роста в 1980—2010-х годах, быстро сокращая отставание от стран — лидеров экономического развития. Турция, в которой демократические правительства и экономическая открытость, поощряющая инновации и децентрализованное заимствование технологий, перешла к быстрому росту в начале XXI в., что позволило достичь среднемировых показателей. Марокко в начале 2010-х остается такой же «прогрессивной монархией», как и в 1960-е годы, — в результате экономический прогресс был практически незаметным, а отставание от среднемировых уровней производства и потребления увеличивалось с каждым годом.

Экономический рост в Испании, Турции, Марокко и мире  (ВВП на душу населения в текущих долл. США)

Роль государства

Такая логика диктует необходимость определенного государственного вмешательства, поскольку мы имеем дело с общественными благами и внешними эффектами. Практически в любом базовом учебнике по микроэкономике приводятся аргументы, согласно которым свободный рынок приводит к неэффективному решению в таких случаях. Общественные блага будут недопоставлены из-за проблемы безбилетника, а внешние эффекты не будут учтены игроками, принимающими решения только в собственных интересах.

В данном случае мы имеем дело как с общественными благами, так и с внешними эффектами: фирма, изобретающая новую технологию для себя, тем самым интенсифицирует общий технический прогресс. А затем этот прогресс становится доступным для всех.

Первый важный вывод из данной логики связан с патентным правом. Чтобы стимулировать рост, правительство должно защищать монопольное право фирмы на определенную технологию. Это редкий случай, когда задача правительства — не бороться с монополиями, а, наоборот, искусственно их создавать. Иначе у фирм будет размываться стимул инвестировать в такие исследования. Однако это монопольное право не должно действовать слишком долго, иначе экономика в целом не получит выгоды от нового изобретения. Поэтому патенты имеют ограниченный срок действия.

Однако существуют исследовательские разработки, в первую очередь фундаментальные, которые едва ли можно запатентовать, они сразу становятся всеобщим достоянием. Это чистое общественное благо, которое должно производиться на государственные деньги — частный сектор едва ли будет инвестировать в разработки, далекие от практического использования и сразу доступные всем.

Изменение климата и экономический рост

Технический прогресс — очевидный, но не единственный фактор экономического роста. Второй нобелевский лауреат 2018 г., Нордхаус, еще в 1970-е годы стал изучать вопросы влияния климата на экономику, по сути также создав теорию эндогенного экономического роста. В предложенной им «интегрированной оценочной модели» (IAM) он фактически объединил модель климатических изменений и модель экономического роста. Важнейшая причина, по которой Нобелевский комитет объединил работы Ромера и Нордхауса, состоит в том, что взаимовлияние климата и экономического развития если и происходит, то только в долгосрочной перспективе. Нет смысла изучать последствия промышленного развития для окружающей среды и, наоборот, изменений в окружающей среде для производства, если не опираться на модель долгосрочного развития.

Нордхаус ввел две новые переменные в производственную функцию: природные ресурсы и экологический ущерб. Природные ресурсы входят в эту функцию как один из факторов производства, наряду с рабочей силой и капитальными мощностями; экологический ущерб является множителем меньше 1, который уменьшает выпуск. Таким образом, экологический ущерб входит в производственную функцию аналогично общефакторной производительности, только последняя растет по мере технического прогресса, а экологический ущерб, напротив, уменьшает выпуск по мере загрязнения окружающей среды.

Необходимо связать использование природных ресурсов и экологический ущерб. Эту функцию выполняет вторая часть модели Нордхауса, посвященная климатическим изменениям. Суммарный объем использования природных ресурсов соответствует определенному объему выброса парниковых газов, которые влияют на среднюю температуру воздуха (влияние определяется через набор уравнений). Температура воздуха определяет множитель, соответствующий экологическому ущербу.

Как и модель Ромера, модель Нордхауса порождает внешний эффект, который оказывается причиной неэффективности нерегулируемой экономики. Только если у Ромера внешний эффект был положительным (исследовательские разработки одной фирмы повышают общий технологический уровень), то у Нордхауса внешний эффект — отрицательный. Каждая фирма (и каждая страна), использующая в производстве природные ресурсы, не принимает во внимание производимый ею парниковый эффект, так как вклад одной отдельной фирмы в глобальное потепление очень мал. Однако поскольку так поступают все фирмы, то вместе они сильнее влияют на окружающую среду, повышая температуру воздуха и в конечном счете нанося вред себе, так как суммарная производительность факторов производства падает из-за экологического ущерба. В результате экономика растет медленнее, чем могла бы3.

Применение модели Нордхауса

Концептуально модель Нордхауса не так уж сложна, что, правда, не означает, что ее просто решить. К модели роста добавлена система линейных уравнений, связывающих выбросы углекислого газа с объемом промышленного производства. Однако основная ценность модели предельно прикладная и заключается в количественных оценках, которые можно получить с ее использованием. Задавая значения параметров модели (калибруя ее), можно оценить сценарные прогнозы различных правительственных мер, направленных на борьбу с загрязнением окружающей среды. Эти меры могут включать квоты на выброс парниковых газов или пигувианские налоги (на использование природных ресурсов, создающих парниковый эффект). Именно модели, разработанные на основе модели Нордхауса, легли в основу многих таких мер в разных странах или на международном уровне.

Основным результатом многолетней работы Нордхауса и его последователей стал набор прикладных моделей, которые можно использовать для получения прогнозов объема углекислого газа и изменения среднегодовой температуры Земли. Рассмотрение «сценариев» требует от исследователей определенного произвола в выборе основных параметров; часть параметров оценивается по опросам экспертов. Неудивительно, что исследования дают большой разброс результатов и редко реплицируются. Экономист Р. Тол приводит сравнительный анализ 21 исследования последствий климатических изменений (Tol, 2009; 2014). Нордхаус и Э. Моффат не смогли реплицировать 10 из этих 21 исследований и отмечают низкую воспроизводимость результатов — необходимое условие научной ценности — в литературе, оценивающей последствия изменений климата (Nordhaus, Moffat, 2017). Собственные результаты Нордхауса и Моффата дают оценки -2,04 (+2,21)% дохода в случае потепления на 3°С и -8,16 (+2,43)% в случае потепления на 6°С.

Дополнительная сложность: можно рассчитать оптимальную, при данных предпосылках, экономическую политику, учитывающую взаимовлияние климата и производства, но не существует механизма, который обеспечивал бы проведение этой политики в мировом масштабе. У стран могут быть совершенно разные индивидуальные интересы — даже если от оптимальной политики выиграли бы, возможно, все. В равновесии по Нэшу страны, выбирая собственную политику, не учитывают внешние эффекты — соответственно в равновесии выпускается больше углекислого газа, чем было бы оптимально.

На рисунке 5 приведены результаты расчетов Нордхауса для четырех возможных сценариев: основного, когда страны следуют политике, которой они придерживались в 2015 г.; оптимального; оптимизированного со специальной целью — среднегодовая температура не должна превышать средний уровень в XX в. больше чем на 2,5%; и «ориентированного на будущее» сценария, в котором интересы будущих поколений учитываются с коэффициентами, превышающими стандартные (Nordhaus, 2017а).

Результаты расчетов Нордхауса для разных сценариев изменения климата

Существенно, что в оптимальном сценарии выход углекислого газа растет в течение трех десятилетий. Это связано с тем, что в мире еще много бедных стран, которым нужно долго сохранять производства, загрязняющие окружающую среду, чтобы сократить отставание от стран-лидеров.

Интегрированные оценочные модели Нордхауса стали одним из основных инструментов в экономическом анализе изменений климата. Тем не менее среди экономистов нет единства относительно их научной ценности. В 2013 г. экономист из МТИ Р. Пиндайк написал статью, в которой собрал жесткую критику моделей этого типа (Pindyck, 2013). Проблема, по мнению критиков, состоит в том, что для получения оценок интегрированные модели требуют большого количества предположений, многие из которых фактически произвольны. Например, невозможно оценить оптимальность той или иной политики, не задав «дисконтирующего фактора» — показателя, без которого невозможно сравнивать выгоды и потери сейчас и в будущем. От небольших изменений этого показателя оптимальная политика существенно меняется — речь идет о долгосрочных сценариях, а обосновать небольшую разницу на стадии выбора параметра нечем.

Пиндайк специально отметил, что интегрированные оценочные модели создают ощущение точности и обоснованности, но используемые в расчетах уравнения примитивны и выбраны, по существу, для упрощения расчетов, а не по каким-то более глубоким причинам. Наконец, поскольку эти модели всегда опираются на модели долгосрочного экономического роста, то есть имеют дело со «стационарными состояниями», они не могут учитывать «катастрофические последствия» климатических изменений — ситуаций, когда небольшое изменение какого-то параметра (например, температуры) может привести к резким изменениям других параметров. Критики Нордхауса не отрицают происходящих климатических изменений и не считают бессмысленной дискуссию об оптимальной политике с учетом изменений климата — они отрицают, что его модели позволяют получить разумные, практические прогнозы.

Дальнейшие исследования в теории роста

Возможно, будет справедливо сказать, что главным вкладом Ромера и Нордхауса в развитие науки стали не столько их собственные теории, сколько то, что они открыли дорогу огромному числу последующих исследований на тему экономического роста, возобновили интерес к этой теме среди экономистов. Действительно, в последующие десятилетия произошел взрывной рост публикаций, приведший в дальнейшем к изучению не только роста, но и развития, то есть вопроса о том, как бедные страны со временем становятся богатыми. Некоторые такие теории мы обсудим.

Шумпетерианская теория

Одной из первых теорий, появившихся почти одновременно с теорией эндогенного роста Ромера, была модель Ф. Агийона и П. Хоуитта (Aghion, Howitt, 1992). Идея данной теории была во многом схожа с ромеровской, но тем не менее она имела принципиальное отличие. В модели Ромера технический прогресс происходит за счет того, что фирмы постоянно изобретают новые продукты, увеличивая их разнообразие, тем самым повышая общий технологический уровень. При этом новые товары и услуги дополняют уже существующие. Агийон и Хоуитт построили модель, в которой новые товары заменяют старые, как, например, компьютеры вытеснили печатные машинки. Каждый предприниматель, разработавший новую технологию, не только повышает общий технологический уровень в экономике, но и вытесняет с рынка фирму, производящую морально устаревший продукт. Поскольку этот процесс фактически повторяет идею И. Шумпетера о «созидательном разрушении», авторы назвали свою теорию шумпетерианской.

В последующие десятилетия Агийон вместе с разными соавторами написал цикл работ в рамках шумпетерианской теории роста, с выходами на очень прикладные вопросы экономической политики4. Он обратил внимание на то, что процесс инноваций, описанный в шумпетерианской теории, сильно зависит от положения страны относительно технологической границы, то есть от мирового технологического уровня. Ведь предприниматель может под инновацией понимать либо имитацию уже существующей технологии, либо изобретение принципиально новой. В стране, которая находится на технологической границе, приходится изобретать принципиально новые технологии. А развивающиеся страны имеют преимущество: они могут просто научиться производить то, что уже давно производится в развитых странах, и таким образом значительно повысить производительность. Тогда в рамках шумпетерианской теории предприниматель, имитирующий импортную технологию, вытесняет с рынка фирмы, использующие доморощенные методы.

Какое это имеет значение для экономической политики? Первый и очевидный вывод заключается в важности антимонопольного законодательства для экономического роста. Монополии вредны не только потому, что они производят товар низкого качества и продают его по завышенным ценам, но и потому, что у них нет стимула к инновациям, так как они не боятся потерять рынок и передать его конкурентам, внедряющим новые технологии.

Но помимо очевидного вывода о важности конкурентной среды можно сделать вывод, что в развитых и в развивающихся странах политика роста должна быть разной5. Даже с точки зрения политики стимулирования конкуренции важность свободного входа новых фирм на рынок повышается по мере приближения страны к технологической границе.

Не менее важный вывод делается по отношению к образовательной политике: имитация существующих технологий и изобретение принципиально новых требуют разного образования. В первом случае наиболее важно среднее и прикладное инженерное образование. Во втором случае гораздо большую роль играет фундаментальная наука. 

Поэтому страны, находящиеся на разных стадиях развития, должны соответствующим образом подстраивать свои образовательные системы.

Еще одним важным выводом стало значение стабилизационной макроэкономической политики для экономического роста, особенно в странах с плохо развитыми финансовыми рынками. Макроэкономисты, как правило, разделяют темы долгосрочного роста и краткосрочных колебаний, на сглаживание которых направлена стабилизационная политика (денежная или бюджетная). Считается, что долгосрочный рост обеспечивается ростом производственных возможностей экономики в связи с техническим прогрессом и накоплением капитальных мощностей, а колебания вокруг этого тренда вызваны краткосрочными шоками и не влияют на долгосрочный рост. Одна из основных теорий таких колебаний, которая называется новокейнсианской, ставит во главу угла шоки совокупного спроса, которые можно нивелировать стабилизационной экономической политикой: падение совокупного спроса можно купировать за счет расширения спроса со стороны государства (увеличение госзакупок) или понижения процентной ставки в рамках денежно-кредитной политики.

Агийон в ряде статей с разными соавторами попытался объединить ранее разрозненные теории цикла и роста. Он продемонстрировал, что циклические колебания вредны для долгосрочного роста, следовательно, антицикличная стабилизационная политика полезна для него (Aghion, Banerjee, 2005). Этот эффект особенно силен в экономике со слабо развитыми финансовыми рынками.

Логика этого результата следующая. В шумпетерианской теории эндогенного роста технический прогресс требует инвестиций в исследования и разработки, которые могут финансироваться либо из заработанной прибыли, либо за счет заемных средств. В нормальных экономических условиях фирмы зарабатывают некий поток прибыли, который дает им возможность финансировать такие проекты. Однако в случае рецессии прибыль фирм сокращается, собственных средств уже не хватает. При эффективно работающих финансовых ранках это не так страшно — хороший проект всегда можно профинансировать, взяв деньги в долг. Однако если финансовые рынки работают плохо, то этот источник средств также оказывается недоступен. В результате инвестиции в новые исследования и разработки падают, технический прогресс и экономический рост замедляются. Важно отметить, что в случае экономического бума обратный эффект не наблюдается: фирмы не будут инвестировать больше из-за временно более высокой прибыли, так как они знают, что подъем временный, а инвестиции — вещь долгосрочная. Таким образом, рецессия подавляет технический прогресс, а бум не стимулирует его. Следовательно, волатильность экономики оказывается вредной для экономического роста, а стабилизационная политика — важным фактором политики роста.

Объединенная теория роста Галора—Уайла

И теория Ромера, и шумпетерианская теория Агийона—Хоуитта ответили на важные вопросы о природе экономического роста. Однако, как и любая другая теория, они не ответили на все возможные вопросы. Например, загадкой остается тот факт, отмеченный нами во введении, что в течение многих веков до индустриальной революции доходы на душу населения в мире росли ничтожными темпами, практически не отличимыми от нуля. Затем, примерно с начала XIX в., рост быстро ускорился, до привычных сегодня 2-3% в год. При этом ускорение произошло неравномерно: резко ускорились экономики Западной Европы и США, а большинство стран продолжали стагнировать, что привело в итоге к значительному межстрановому неравенству доходов, наблюдаемому и сейчас.

Какая-либо из описанных выше теорий едва ли может объяснить эти наблюдения. В теории экзогенного роста пришлось бы предполагать, что в ряде стран по какой-то внешней причине вдруг ускорился технический прогресс. Но такое объяснение нельзя даже назвать объяснением. В теории эндогенного роста (хоть Ромера, хоть Агийона— Хоуитта) стимулы предпринимателей внедрять новые технологии должны быть одинаковыми как до XIX в., так и после его начала, а также нет причин для их различий между странами. Таким образом, необходимо было объяснить, что изменилось в начале XIX в.

Одну из наиболее интересных и популярных теорий на этот счет предложили экономисты О. Галор и Д. Уайл6. Они выдвинули теорию, в которой эндогенен не только сам рост, но и смена режима от медленного к быстрому росту, объединив таким образом обе эпохи в одной модели. Такую общую теории они назвали объединенной теорией роста.

Логика объединенной теории следующая. В течение долгого времени технический прогресс был медленным, хотя и ненулевым. Этот прогресс позволял населению расти, что подавляло рост дохода на душу населения. Этот режим авторы называют мальтузианским, в честь идей одного из великих мыслителей XIX в. Дж. Мальтуса, который считал, что рост населения не позволит человечеству наращивать уровень его богатства.

Однако рост населения тоже эндогенное явление, результат выбора экономических игроков. Под влиянием изменившихся обстоятельств они могут изменить свое поведение по отношению к планированию семьи. Именно это, по мнению Галора и Уайла, и произошло в Западной Европе в XIX в. В аграрном обществе иметь большое число детей — оптимальная стратегия, так как дети — это рабочая сила в поле. Но в какой-то момент технологии достигли такого уровня, что многие семьи сочли выгодным для себя вкладывать ресурсы не в увеличение числа детей, а в их человеческий капитал, в их образование. С развитием технологий один образованный ребенок стал давать большую отдачу, чем много необразованных. По мере того, как все большее число семей стали придерживаться такой стратегии, произошло изменение двух трендов: резко замедлился рост населения; большое число образованных людей стали генерировать новые идеи, ускоряя технический прогресс еще сильнее, как и в теории Ромера. Безусловно, эта смена режимов роста произошла не одновременно в разных странах; на момент такого переключения влияли разные факторы — исторические, культурные, географические, институциональные. Отсюда большой разрыв в скорости роста и, в конце концов, в уровне дохода на душу населения между странами.

Получилась единая теория, элегантно описывающая разные периоды развития мировой экономики. Экономический рост в этой теории есть результат действий оптимизирующих экономических игроков, поэтому ее в полной мере можно считать теорией эндогенного экономического роста.

Институциональная теория

В третьей теории экономического роста, также тесно связанной с экономикой развития, рост объясняется институтами — «правилами игры» или ограничениями, которые общество накладывает на себя: законами, традициями, правоприменительной практикой и т.п. Основная идея данной теории: различия между траекториями роста в разных странах объясняются тем, что в этих странах построены разные институты, часть из них способствовали росту, а другие подавляли его. Основными авторами данной теории являются Д. Асемоглу7, С. Джонсон и Д. Робинсон8. Они разделяют институты на инклюзивные (созидательные) и экстрактивные.

Инклюзивные институты позволяют любому человеку участвовать в экономической деятельности, создавать новый продукт, разрабатывать новые технологии и зарабатывать прибыль. Права такого человека, включая права на собственность, защищены законом, а бюрократические барьеры сведены к минимуму. Фактически именно такие институты неявно предполагаются во всех моделях эндогенного роста, которые мы описывали выше. При таких институтах экономические стимулы направлены на созидательную деятельность экономических игроков, которые производят новые технологии и способствуют экономическому росту.

Экстрактивные институты, напротив, предполагают слабую защиту прав собственности, позволяющую узкой группе людей экспроприировать ресурсы. При таких институтах стимулы к инновациям и инвестициям подавляются, так как с большой вероятностью прибыль, или вся собственность, будет отобрана у предпринимателя. В результате не происходит вложений в исследования и разработки, нет научно-технического прогресса и, как следствие, экономического роста, страна остается бедной.

Хотя такое объяснение кажется очень логичным, возникает закономерный вопрос: а почему институты в разных странах настолько отличаются друг от друга? Почему многие страны веками живут с экстрактивными институтами, если они невыгодны обществу? Если мы предположим, что разные институты просто задаются экзогенно, то мы не очень далеко уйдем от классической теории роста 1950-1960-х годов.

Асемоглу, Джонсон и Робинсон предлагают ответы на эти вопросы в рамках так называемой новой политической экономики. Основная их идея: институты устанавливаются не всем обществом в целом, а только той ее частью, которая имеет политическую власть. Эти идеи созвучны идеям К. Маркса, который представил ход истории как перманентную борьбу классов, только в новой политической экономике место классов заняли группы интересов. Группа, обладающая экономической силой, использует эту силу для получения политической власти, которую далее трансформирует в институты, выгодные для себя, но не обязательно для всего общества.

Для большей конкретики можно представить себе монарха, который имеет экономическое богатство и абсолютную политическую власть. При такой системе невозможно гарантировать права собственности, так как монарх может в любой момент экспроприировать собственность любого предпринимателя, даже если он не намерен этого делать. Отсутствие прав собственности подавляет предпринимательскую активность и экономический рост, и экономика стагнирует. Может ли монарх помочь экономике выйти из такого состояния? Да, но только если он поступится свой властью и создаст независимую от него защиту прав собственности. Однако он не будет этого делать, потому что тогда он потеряет политическую и, как следствие, экономическую власть. В результате он будет поддерживать экстрактивные институты, выгодные ему, но невыгодные всему обществу.

Самое интересное, что можно выстроить рассуждение, согласно которому экстрактивные институты невыгодны и самому монарху. Если он поступится властью и предприниматели проведут масштабные инвестиции, то они создадут богатство, которым они могли бы поделиться с монархом в обмен на власть. В результате монарх может оказаться в выигрыше и должен быть готов пойти на такую сделку. Однако проблема заключается в отсутствии механизмов гарантирования такой компенсации. Когда монарх отдаст власть, он перестанет быть нужным предпринимателям, и они могут отказаться от данных ранее обещаний.

Как страны выходят из такой институциональной ловушки? Ведь когда-то все страны были монархиями со слабой защитой прав собственности. Асемоглу, Джонсон и Робинсон приводят различные примеры. Так, по их мнению, в Западной Европе после открытия Нового света появился класс купцов, которые заработали достаточное состояние, чтобы конвертировать его в политическое влияние и со временем свергнуть монархию. Окончательно монархии в Западной Европе ушли примерно с началом индустриальной революции, требовавшей больших инвестиций и соответственно эффективной защиты прав собственности.

Другим интересным исследованием стало изучение колониального происхождения разных стран. На территориях с благоприятным климатом и низкой плотностью коренного населения, например в Северной Америке, колонизаторы строили поселения для себя, поэтому они создавали там инклюзивные институты. В странах с плохим климатом, но с обилием людских и природных ресурсов, например в Центральной Америке, колонизаторы строили экстрактивные институты, которые позволяли им изымать максимальную ренту, особенно в сфере работорговли. Эти различия в качестве институтов сохранились на века и не стерлись до сих пор9.

Институциональная теория оставляет некоторое ощущение безнадежности для бедных стран. Им очень сложно вырваться из институциональной ловушки, так как плохие институты весьма устойчивы. Именно поэтому очень мало стран за последний век перешли из разряда бедных или средних в разряд богатых. Более того, инклюзивные институты оказываются довольно хрупкими: как только какая-либо группа интересов (например, группа крупных компаний) получает слишком большую экономическую власть и конвертирует ее в политическую власть, она может заменить институты на такие, которые защитят ее от конкуренции и обеспечат ей монопольную власть. Тогда даже богатая экономика может перестать развиваться или превратиться в бедную страну, как это случилось, например, в Аргентине или на Кубе. Тем не менее мировой опыт показывает, что так или иначе страны постепенно строят у себя инклюзивные институты, что способствует мировому экономическому росту, который обеспечивается в последние десятилетия именно развивающимися странами.

Инновации на уровне фирмы

Одним из важнейших последствий прогресса в теории эндогенного роста со времен первых работ Ромера стало то, что в эмпирических исследованиях инновации теперь анализируются на уровне отдельных фирм. Это правильно, потому что большая часть инноваций в мире производится частными фирмами, однако исследования, в котором «единицей» в статистическом анализе выступает отдельная фирма, стали возможны только с появлением подробных баз данных, вычислительных мощностей и новой техники работы с данными в конце XX в.10

Производительность труда в фирмах сильно коррелирует с расходами на исследования и разработки (НИОКР). При этом рост производительности труда слабо связан с этими расходами. Доля патентов, полученных отдельной фирмой, отражает расходы фирмы на НИОКР; на уровне одной фирмы наблюдается убывающая отдача от масштаба вложений. Иными словами, маленькие фирмы производят непропорционально большую долю инноваций. При этом доля расходов на НИОКР в общих затратах фирмы не определяется ее размером.

Распределение инноваций по фирмам крайне неравномерно: значительная часть фирм вообще не занимается НИОКР и не производит инноваций. Интенсивность НИОКР устойчива, то есть фирма фактически может жить либо в инновационном режиме, активно участвуя в создании новых продуктов, либо в режиме воспроизведения продуктов, выпускаемых фирмами — лидерами отрасли. Асемоглу и соавторы выделяют ключевой механизм появления инноваций — «эффект отбора» (Acemoglu et al., 2018). Именно процесс отбора — выбытие фирм с рынка или их переход в категорию фирм, не занимающихся инновациями, — определяет линейку продуктов, производимых фирмами-инноваторами в каждой отрасли. Маленькие фирмы выживают с меньшей вероятностью, чем более крупные, но если выживают, то растут быстрее, обеспечивая постоянное замещение в списке фирм-лидеров. При этом процесс отбора меняет фирмы, но не распределение фирм по размеру внутри отрасли — этот показатель остается устойчивым.

Асемоглу и соавторы используют данные по американским фирмам за 1982-1997 гг., чтобы оценить относительную роль небольших фирм в инновациях; в базе приведены данные 23 927 фирм, получивших хотя бы один патент за эти 15 лет. В частности, крупные инновации случаются чаще в маленьких фирмах (в этом случае один из возможных сценариев развития — покупка маленькой фирмы большой). В исследовании различаются инновации, сделанные «внутри», когда фирма улучшает свой существующий продукт, и «вне», когда фирма выводит на рынок новый товар или линейку продуктов. Рост, вызванный инновациями, раскладывается по этим группам так: 19,8% — «внутренние» инновации фирм, уже работающих на рынке; 54,4% — «внешние» инновации этих фирм; 25,7% — инновации, сделанные фирмами, которые до этого не работали на данном рынке.

Хотя Ромер в своей работе 1986 г. приводил графики, на которых были даны показатели темпов роста для стран, именно первые модели эндогенного роста задали концептуальную рамку для исследования связи между инновациями и ростом на уровне отдельной фирмы. В работе Асемоглу и соавторов (Acemoglu et al., 2018) сделан следующий шаг в направлении детализации принятия решений — фирмы не просто определяют уровень затрат, как в модели Ромера, но и выбирают уровень занятости и вложения в разные виды инноваций, а также решают вопрос о входе на рынок и выходе с него.

Уроки для России

После быстрого роста 1999-2008 гг. (экономика России выросла примерно на 94% за этот период) темпы роста российской экономики резко замедлились. За 2009-2017 г. российская экономика выросла, по данным Росстата, суммарно на 5%. Хотя очень велико искушение приписать это замедление каким-то специфическим факторам — мировому финансовому кризису 2008 г., внешнеполитическим конфликтам, падению цены на нефть, причины замедления скорее всего носят структурный характер и могут быть долгосрочными (Замулин, 2016). На рисунке 6 видно, что изменение тренда произошло в районе 2008 г., задолго до начала внешнеполитических проблем, санкций и контрсанкций. Кризис 2008 г. оказал только временное воздействие на экономику.

Индекс ВВП России со сглаженной сезонностью  (по кварталам)

И рост до 2008 г., и последующую стагнацию можно объяснить в рамках теорий, которые мы осветили в данной статье. Быстрый рост, наблюдавшийся в России в 1999-2008 гг., представлял собой восстановительный рост после катастрофического спада 1990-х и был блестящим примером логики модели Солоу (как и восстановительный рост послевоенных Германии и Японии). Инвестиции в восстановление и перепрофилирование простаивающих мощностей давали огромный эффект при большом и хорошо образованном трудоспособном населении. Точно так же российская экономика быстро восстанавливалась в 1920-е годы после Гражданской войны. Наиболее наглядно оба эти примера видны на исторических данных, реконструированных экономическими историками (рис. 7).

ВВП России на душу населения в долгосрочном периоде, логарифмический индекс

Однако, как мы видели выше, рост, основанный на инвестициях, в конце концов неминуемо исчерпывает свой потенциал. При неизменном трудоспособном населении наращивание капитальных мощностей сталкивается с проблемой убывающего предельного продукта. Дальнейший рост может основываться только на эндогенном повышении производительности. Таким образом, современная теория эндогенного экономического роста предлагает много полезных выводов для современной России.

Во-первых, как мы видели из работ Ромера и Агийона, экономический рост подразумевает необходимость свободной конкуренции, мобильности рабочей силы, свободного входа на рынок и выхода фирм с него. Рост производительности происходит благодаря инвестициям фирм в новые технологии, в том числе имитирующие существующие. Для этого фирмы должны иметь соответствующие стимулы, пытаться выдавливать друг друга с рынка и сохранять свое место на рынке, постоянно совершенствуя свой продукт и технологии производства, а также предлагая новые продукты. Далее эти технологии распространяются по всей экономике, стимулируя общий рост производительности.

Во-вторых, хотя явным образом это не было описано выше, ускоренный экономический рост требует открытости экономики. Имитация передовых мировых технологий невозможна без прямых иностранных инвестиций, интеграции в мировое образовательное и научное пространство, найма иностранной рабочей силы. Именно таким образом увеличивают свое благосостояние большинство быстрорастущих стран.

В-третьих, образовательная система должна быть выстроена таким образом, чтобы максимально соответствовать потребностям рынка на данной стадии развития. Обучение передовым технологиям — в первую очередь в цифровой сфере — обязательное условие повышения производительности.

В-четвертых, как показал Пордхаус, экономический рост требует уважительного отношения к окружающей среде. Ее загрязнение не только ухудшает благосостояние населения прямым образом, но и подавляет экономический рост, нанося ущерб развитию человеческого капитала и становясь бременем для экономики.

В-пятых, как показано в работах Асемоглу, Джонсона и Робинсона, экономический рост требует построения правильных политических институтов. Для быстрого экономического роста требуются масштабные инвестиции, которые невозможны без эффективной бюрократии и надежной защиты прав собственности. А такие институты требуют конкурентной политической системы с выстроенной системой сдержек и противовесов, гарантирующей соблюдение закона.

Экономическая теория и мировой опыт показывают, что в России возможны темпы роста 5-6% в год и со временем страна может догнать развитые страны, как это сделали Япония и Испания. Благодаря, в том числе, нобелевским лауреатам 2018 г. рецепты такой стратегии роста во многом понятны.


1 Данные о росте собраны в: Jones, 2016.

2 Далее мы опираемся на модели Ромера в: Romer, 1987; 1990.

3 Отрицательные последствия повышения температуры для экономического развития в бедных странах установлены в: Dell et al., 2012.

4 См., например, обзорную статью: Aghion, Howitt, 2006.

5 Схожую мысль также в ряде статей выражали В. Полтерович и В. Попов, см., например: Полтерович, Попов, 2006.

6 Эта теория получила дальнейшее развитие в работах Галора и других его соавторов, в первую очередь, О. Моава. См.: Galor, Weil, 2000. Более полное описание всей теории можно найти в: Galor, 2005; 2011.

7 Здесь и далее авторы придерживаются такого варианта написания фамилии D. Acemoglu. В российских изданиях часто используется иное написание — «Аджемоглу». — Примеч. ред.

8 Научный обзор данной теории см. в: Acemoglu et al., 2005. Научно-популярное изложение см. в: Acemoglu, Robinson, 2013. Эта книга переведена русский язык и издана под названием «Почему одни страны богатые, а другие бедные: происхождение процветания, власти и нищеты» (Аджемоглу, Робинсон, 2016).

9 Подробнее см.: Acemoglu et al., 2001.

10 Основные факты об инновациях, собранные в литературе, см. в: Klette, Kortum, 2004.


Список литературы / References

Замулин О. (2016). Россия в 2015 г.: рецессия со стороны предложения // Журнал Новой экономической ассоциации. № 29(1). С. 181 — 185. [Zamulin О. (2016). Russia in 2015: A supply-side recession. Journal of the New Economic Association, No. 29(1), pp. 181-185 (In Russian).]

Полтерович В., Попов В. (2006). Эволюционная теория экономической политики. Часть I. Опыт быстрого развития // Вопросы экономики. № 7. С. 4—23 [Polterovich V., Popov V. (2006). An evolutionary theory of economic policy. Part I: The experience of fast development. Voprosy Ekonomiki, No. 7, pp. 4—23. (In Russian).] https://doi.org/10.32609/0042-8736-2006-7-4-23

Acemoglu D., Akcigit U., Alp H., Bloom N., Kerr W. (2018). Innovation, reallocation, and growth. American Economic Review, Vol. 108, No. 11, pp. 3450 — 3491.

Acemoglu D., Johnson S., Robinson J. (2001). The colonial origins of comparative development: An empirical investigation. American Economic Review, Vol. 91, No. 5, pp. 1369-1401.

Acemoglu D., Johnson S., Robinson J. (2005). Institution as a fundamental cause of long-run growth. In: P. Aghion, S. Durlauf (eds.). Handbook of economic growth, Volume 1A. Amsterdam: Elsevier, pp. 386 — 472.

Acemoglu D., Robinson J. (2013). Why nations fail: The origins of power, prosperity and poverty. New York: Crown. [Рус. пер.: Аджемоглу Д., Робинсон Дж. (2016). Почему одни страны богатые, а другие бедные: происхождение процветания, власти и нищеты. М.: Эксмо.]

Aghion Р., Banerjee А. (2005). Volatility and growth. Oxford etc.: Oxford University Press.

Aghion Ph., Howitt P. (1992). A model of growth through creative destruction. Econometrica, Vol. 60, No. 2, pp. 323-351.

Aghion Ph., Howitt P. (2006). Appropriate growth policy: A unifying framework. Journal of the European Economic Association, Vol. 4, No. 2-3, pp. 269 — 314.

Cass D. (1965). Optimum growth in an aggregative model of capital accumulation, Review of Economic Studies, Vol. 32, No. 3, pp. 233—240.

Dell M., Jones B. F., Olken B. (2012). Temperature shocks and economic growth: Evidence from the last half century. American Economic Journal: Macroeconomics, Vol. 4, No. 3, pp. 66-95.

Diamond P. (1965). National debt in a neoclassical growth model. American Economic Review, Vol. 55, No. 5, pp. 1126 — 1150.

Galor O., Weil D. (2000). Population, technology and growth: From the Malthusian regime to the demographic transition. American Economic Review, Vol. 110, No. 4, pp. 806 — 828.

Galor O. (2005). From stagnation to growth: Unified growth theory. In: P. Aghion, S. Durlauf (eds.). Handbook of economic growth, Vol. 1A. Amsterdam: Elsevier, pp. 171-293.

Galor O. (2011). Unified growth theory. Princeton: Princeton University Press.

IClette T. J., ICortum S. (2004). Innovating firms and aggregate innovation. Journal of Political Economy, Vol. 112, No. 5, pp. 986 — 1018.

Jones Ch. (2016). The facts of economic growth. In: J. Taylor, H. Uhlig (eds.). Handbook of macroeconomics, Vol. 2. Amsterdam: Elsevier, pp. 3 — 69.

Jones Ch., Romer P. (2010). The new ICaldor facts: Ideas, institutions, population, and human capital. American Economic Journal: Macroeconomics, Vol. 2, No. 1, pp. 224-245.

ICoopmans T. (1965). On the concept of optimal economic growth. In: The econometric approach to development planning. Amsterdam: North-Holland, pp. 225—287.

Markevich A., Harrison M. (2011) Great war, civil war, and recovery: Russia’s national income, 1913 to 1928. Journal of Economic History, Vol. 71, No. 3, pp. 672—703.

Nordhaus W. (1997). Traditional productivity estimates are asleep at the (technological) switch. Economic Journal, Vol. 107, No. 444, pp. 1548 — 1559.

Nordhaus W. (2017а). Integrated assessment models of climate change. NBER Reporter, No. 3, pp. 16-20.

Nordhaus W. (2017b). Projections and uncertainties about climate change in an era of minimal climate policies. NBER Working Paper, No. 22933

Nordhaus W., Moffat A. (2017). A survey of global impacts of climate change: Replication, survey methods, and a statistical analysis. NBER Working Paper, No. 23646.

Ofer G. (1987). Soviet economic growth: 1928 — 1985. Journal of Economic Literature, Vol. 25, No. 4, pp. 1767-1833.

Pindyck R. (2013). Climate change policy: What do the models tell us? Journal of Economic Literature, Vol. 51, No. 3, pp. 860 — 872.

Solow R. (1957). Technical change and the aggregate production function. Review of Economics and Statistics, Vol. 39, No. 3, pp. 312 — 320.

Ramsey F. P. (1928). A mathematical theory of saving. Economic Journal, Vol. 38, No. 152, pp. 543-559.

Romer P. (1987). Growth Based on Increasing Returns Due to Specialization. American Economic Review, Vol. 77, No. 2, pp. 56 — 62.

Romer P. (1990). Endogenous technological change. Journal of Political Economy, Vol. 98, No. 5, pp. 71-102.

Тої R. (2009). The economic effect of climate change. Journal of Economic Perspectives, Vol. 23, No. 2, pp. 29-51.

Тої R. (2014). Quantifying the consensus on anthropogenic global warming in the literature: A re-analysis. Energy Policy, Vol. 73, pp. 701—705.